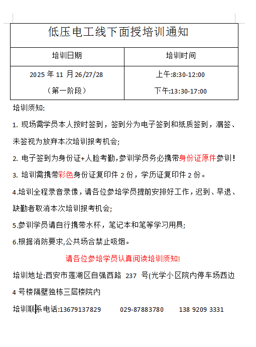
低压电工线下面授培训通知
低压电工线下面授培训通知 培训日期 培训时间 2025年11月26/27/28 (第一阶段) 上午:8:30-12:00 下午:13:30-17:00 培训须知: 1.现场需学员本人按时签到,签到分为电子签到和纸质签到,漏签、未签视为放弃本次培训报考机会; 2.电子签到...
关于第40期特种设备作业人员证书发放的通知
各有关单位、考生: 我单位是特种设备作业人员考试机构,根据特种设备作业人员考试年度计划安排,现将2025年第40期特种设备作业人员证书发放工作通知如下: 一、发放对象 参加第40期特种设备作业人员考试,经成绩合格(理论+实操)的考生  ...
举办第41期特种设备作业人员初次取证考试工作的通知
各有关单位、考生: 我单位是特种设备作业人员考试机构,根据特种设备作业人员考试年度计划安排,现将2025年第41期特种设备作业人员工作通知如下: 一、考试项目及考试日期 1、考试项目:特种设备相关管理(A)、压力容器作业(R1)、锅炉作业(GI)、气瓶作业(P)、电梯维修(T)、起重机械作业(Q1/Q2)、叉车司机 (N1)。 2、考试日期: 理论:2025年11月20日(周四)早上...
关于举办特种设备生产和使用单位(质量)安全总监、(质量)安全员培训班的通知
全省各特种设备生产(含气瓶充装单)、经营、使用、安装维修单位及相关人员: 陕西省特种设备质量安全协会(以下简称“省特安协会”)联合西安市质量安全管理服务行业协会(以下简称“市质安协会”)举办一期特种设备生产、经营、和使用单位(质量)安全总监、(质量)安全员培训班”定于2025年11月下旬举办,现将具体事项通知...
低压电工线下面授培训通知
培训日期 培训时间 2025 年 11 月 17/18/19 上午:8:30-12:00 下午:13:30-17:00 培训须知: 1. 现场需学员本人按时签到,签到分为电子签到和纸质签到,漏签、 未签视为放弃本次培训报考机会; 2. 电子签到为身份证+人脸考勤,参训学员务必携带身份证原件参训! 3. 培训需携带彩色身份证复印件 2 份,学历证复印件 2 份。 4.培训...
举办第40 期特种设备作业人员 初次取证考试工作的通知
各有关单位、考生: 我单位是特种设备作业人员考试机构,根据特种设备作业人员考试年度计划安排,现将2025年第40期特种设备作业人员工作通知如下: 一、考试项目及考试日期 1、考试项目:特种设备相关管理(A)、压力容器作业(R1)、锅炉作业(GI)、气瓶作业(P)、电梯维修(T)、起重机械作业(Q1/Q2)、叉车司机 (N1)。 2、考试日期: 理论:2025年11月13日(周四)早上...
协会关于公布本协会2025年度培训考试计划的通知
西安市质量安全管理服务行业协会 关于公布本协会2025年度培训考试计划的通知 各有关单位及个人: 根据协会工作安排,特制定2025年考试及培训计划如下: 一、特种设备作业人员考试范围 1 特种设备安全管理A 快开门...
关于发布《2025年度安全生产资格培训》考试计划的公告
西安市质量安全管理服务行业协会 关于发布《2025年度安全生产资格培训》考试计划的公告 各有关单位及个人: 为进一步加强安全生产管理,提升从业人员专业素质,确保安全生产形势稳定向好,西安市质量安全管理服务行业协会依据相关法律法规及行业需求,现将《2025年度安全生产资格培训》考试计划公告如下: ...
关于公布2025年度《特种设备焊接作业人员》考试计划的公告
西安市质量安全管理服务行业协会 关于公布2025年度《特种设备焊接作业人员》考试计划的公告 为保障特种设备焊接作业质量,提升作业人员专业水平,依据相关法规标准,西安市质量安全管理服务行业协会特制定本年度考试计划。 一、考试项目 1、承压类焊工...
协会关于公布2025年职业技能等级认定考试的通知
西安市质量安全管理服务行业协会 关于公布2025年职业技能等级认定考试的通知 根据陕西省人力资源和社会保障厅《关于全面实施职业技能等级认定的通知》精神,依据《陕西省职业技能等级认定工作流程(试行)》,为进一步做好技能人才评价工作,实施职业技能提升行动,加强技能人才队伍建设,经研究决定开展职业技能等级认定考试,现将考试有关事项公告如下: &nb...
关于延续实施失业保险援企稳岗政策的通知--延续实施补贴政策
延续实施技能提升补贴政策。参加失业保险1年以上的企业在职职工或领取失业保险金人员,取得技能人员职业资格证书或职业技能等级证书的,可按照初级(五级)1000元、中级(四级)1500元、高级(三级)2000元的标准申请技能提升补贴。每人每年享受补贴次数最多不超过三次,同一职业(工种)同一等级只能申请并享受一次,且技能提升补贴和职业培训补贴不得重复享受;已享受同一职业(工种)高级别证书技能提升补贴的,不再享受低级别证书补贴。政策执行期限至2024年12月31日。
市场监管总局 人力资源社会保障部关于印发《注册计量师职业资格制度规定》《注册计量师职业资格 考试实施办法》的通知
市场监管总局 人力资源社会保障部关于印发《注册计量师职业资格制度规定》《注册计量师职业资格 考试实施办法》的通知 国市监计量〔2019〕197号 各省、自治区、直辖市及新疆生产建设兵团市场监管局(厅,委)、人力资源社会保障厅(局): 为加强对计量专业技术人员的职业准入管理,进一步规范注册计量师管理权责,促进注册计量师队伍建设和发展,根据《中华人民...
市场监管总局办公厅关于做好全国高等教育自学考试质量专业开考等工作的通知
市场监管总局办公厅关于做好全国高等教育自学考试质量专业开考等工作的通知 信息来源:质量发展局 各省、自治区、直辖市和新疆生产建设兵团市场监管局(厅、委),总局有关司局、直属单位: 为深入贯彻习近平总书记关于加快建设质量强国、教育强国等重要指示精神,切实落实《质量强国建设纲要》有关部署,做好全国高等教育自学考试质量专业开考等工作,加大质量人才培养力度,经商全国...
转发-市场监管总局 人力资源社会保障部 关于印发《设备监理师职业资格制度规定》 《设备监理师职业资格考试实施办法》的通知
为深入贯彻党的二十大精神,认真落实《质量强国建设纲要》,进一步完善设备监理师职业资格制度,加强设备监理人才队伍建设,提升我国重大工程设备质量水平和投资效益,根据《国家职业资格目录(2021年版)》有关要求,近日,市场监管总局、人力资源社会保障部联合印发了《设备监理师职业资格制度规定》《设备监理师职业资格考试实施办法》,自印发之日起正式施行。 文件明确,设备监理师为水平评价类职业资格,通过设备监理师职业资格考试并取得职业资格证书的人员,表明其已具备从事设备监理专业技术岗位工作的职业能力和水平。设备监理师职业资格考试设置《设备监理基础知识和相关法规》《设备工程质量管理与检验》《设备工程项目管理》和《设备监理实务与案例分析》4个科目,实行全国统一组织、统一大纲、统一命题、统一考试。 文件推出一系列改革和便利措施。比如,参照监理工程师等相近职业资格考试工作年限要求,合理降低设备监理师考试工作年限要求;为进一步减轻考生备考压力,考试成绩有效期由2年延长至4年;为避免重复评价,取得监理工程师职业资格证书的人员在报考设备监理师时可免考相关考试科目;为促进职业资格评价与使用的衔接,明确获得设备监理师职业资格的人员可认定其具备工程师职称等。 2023年度设备监理师职业资格考试将按照新规定组织实施,市场监管总局和人力资源社会保障部将做好新旧制度衔接,组织实施好设备监理师职业资格考试,充分发挥评价“指挥棒”作用,进一步推动行业人才队伍建设。
关于公布2024年特种设备作业人员与职业技能等级认定 培训考试计划的通知
2024年特种设备作业人员与职业技能等级认定 培训考试计划的通知
培训-考试-取证-复审项目
1、特种设备安全管理、电梯作业、压力容器作业、锅炉作业、水处理作业、起重机械作业、叉车作业、游乐设施作业、气瓶充装作业培训考试; 5、特种设备承压焊、结构焊、非金属(PE)焊接、长输(油气)管道焊接培训考试; 2、职业技能等级认定:电工、电梯维修、起重、叉车、履带式起重机司机;初级工(五级)、中级工(四级)、高级工三级、技师(二级技师), 3、企业主要负责人和专兼职安全管理人员培训、危险化学品、非煤矿山、陆上石油、金属非金属矿山安全作业培训考试; 4、高(低)压电工作业、焊接与热切割作业、登高架设作业、制冷与空调作业、危险化学品作业培训考试; 5、特种设备安全双重预防机制建设咨询服务、特种设备应急预案编制、特种设备安全标准化达标咨询。地方标准、团体标准的制(修)订、发布、立项咨询等; 7、助理工程师、中级工程师、初审、申报、评审(暂不分申报专业)。 联系电话:029-89571355 189 6693 0595
培训-考试-取证-复审项目
1、特种设备安全管理、电梯作业、压力容器作业、锅炉作业、水处理作业、起重机械作业、叉车作业、游乐设施作业、气瓶充装作业培训考试。 联系:029-87883780 029-87380684 2、特种设备承压焊、结构焊、非金属(PE)焊接、长输(油气)管道焊接培训考试。 ...
手机:18966930595
电话:029-89571355
邮件:xazj029@163.com
地址:陕西省西安市莲湖区自强西路237号 