手机版
网站首页
关于协会
协会介绍
协会章程
协会视频
服务项目
培训考试
培训考试
协会动态
协会新闻
协会通知
行业动态
行业新闻
政府动态
双重预防
标准法规
教育培训
证书查询
在线考试
人才招聘
成功案例
在线留言
网站地图
协会动态
协会新闻
协会通知
更多>
协会新闻
协会赴昂晨集团西安智能制造中心...
莲湖区市场监管局副局长张鹏谋一行莅临协会调研指导 共商质量安全与合规培训工作
西安291名首席质量官即将正式“上岗”
西安市质量安全管理服务行业协会参加2025年度党组织书记抓基层党建述职评议会
西安市市场监督管理局领导莅临 西安市质量安全管理服务行业协会指导工作
当前位置:
网站首页
>
协会动态
>
协会通知
>
查看详情
协会通知
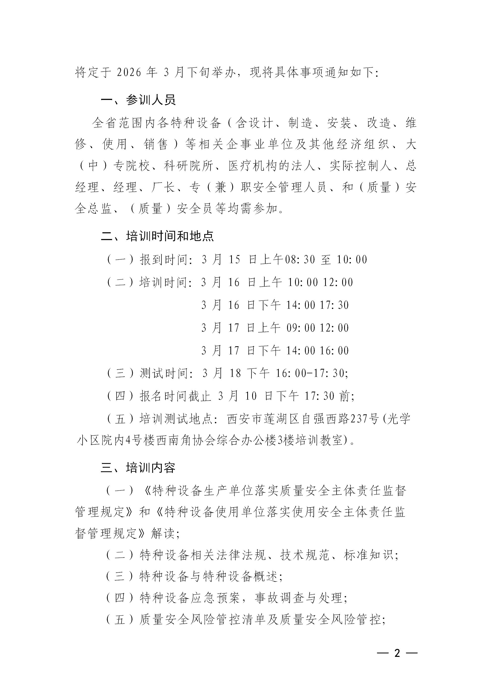
转发--陕西省特种设备质量安全协会关于举办特种设备生产和使用单位 (质量)安全总监、(质量)安全员培训班的通知
来源:
西安市质量安全管理服务行业协会
日期:
2026-01-14 17:33:13
点击:
1972
属于:
协会通知
附件:
特种设备(质量)安全总监/(质量安全员)培训测试申请表
上一通知:
转发--关于举办2026年度第一期工业产品生产/经营单位(质量)安全总监、(质量)安全员 取证培训班的通知
下一通知:
关于举办2026年度第一期企业首席质量官培训考核工作的通知
行业协会
政府机构
会员单位
中国科学技术协会
中国特种设备检验协会
中国特种设备安全与节能促进会
陕西省特种设备检验检测研究院
陕西省标准化研究院
西安市特种设备检验检测院
陕西国测质量安全监测服务中心
陕西和兴特种设备安全监测服务中心
陕西正源质量安全技术服务有限公司
江泰保险经济股份有限公司西安分公司
陕西紫光新能科技股份有限公司
陕西申龙电梯有限公司
陕西三秦锅炉安装有限公司
陕西环通标准锅炉有限公司
网站首页
|
关于协会
|
培训考试
|
协会动态
|
行业动态
|
双重预防
|
标准法规
|
教育培训
|
人才招聘
|
成功案例
|
在线留言
|
网站地图
西安市质量安全管理服务行业协会
版权所有 2023-2028
陕ICP备20000873号-2
技术支持:
凯风软件
联系人
手机:18966930595
电话:029-89571355
邮件:xazj029@163.com
地址:陕西省西安市莲湖区自强西路237号
微信扫码关注我们